Instance Verification Kit (IVK)
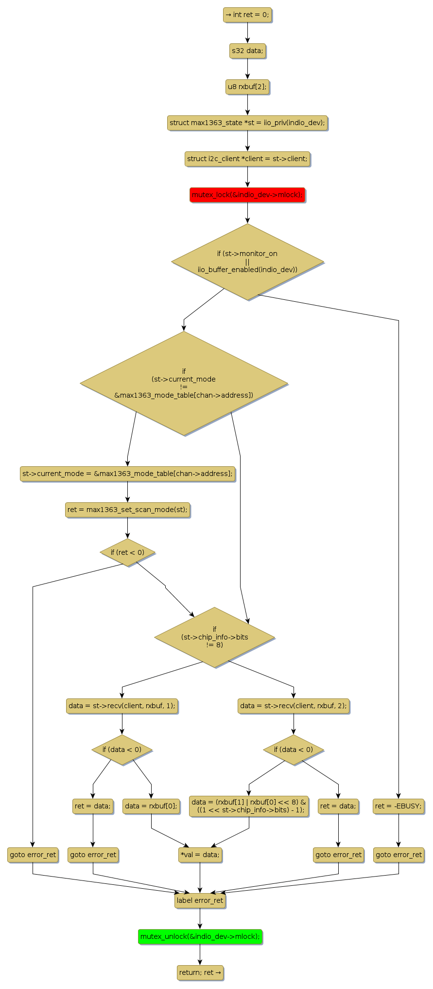
mutex lock @ [11718+30+/linux-3.19-rc1/drivers/iio/adc/max1363.c]
Instance Signature: mlock
|
The Matching Pair Graph:
|
|
Function Name
|
Control Flow Graph (CFG)
|
Events Flow Graph (EFG)
|
Source Correspondence
|
|
max1363_read_single_chan
|
|
|
[11457+24+/linux-3.19-rc1/drivers/iio/adc/max1363.c]
|